高亮液晶屏
TFT触摸屏
HDMI TFT显示器
工业级TFT屏
OLED屏
条型TFT屏
圆形TFT屏
方形TFT屏
全视角TFT屏
电阻触摸TFT屏
电子墨水屏
树莓派触摸屏
OLED模块
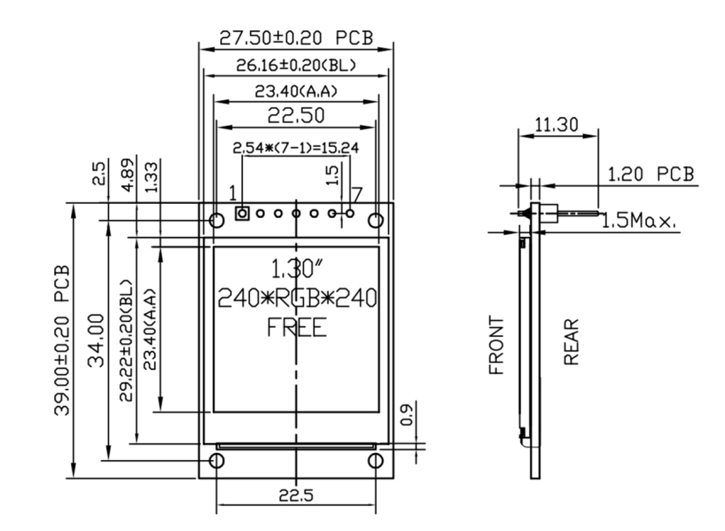
| Product: | 1.3 Inch TFT LCD | Resolution: | 240*240 Dots Resolution |
| Interface: | SPI Serial Interface | Outline Dim.: | 27.5(L)x39(W)x11.3(T) (mm) |
| Optics: | IPS, All Viewing Angles | Active Area: | 23.4(L)x23.4(W) (mm) |
| Driving Method: | 1/240 Duty Cycle | Operating Temp: | -20°C To +70°C ( Customizable ) |
| Storage Temp.: | -30°C To +80°C | Driver IC: | ST7789 Or Equivalent |
| Pin Number: | 7 Pins Optional | Compliance: | REACH & RoHS Compliant |
| Highlight: | 1.33 Inch TFT LCD Display, 240x240 Pixels TFT LCD Display, SPI TFT LCD Module | ||
产品快速回顾
· 型号:SFTM130JY-7152AN
· 类型:1.3 英寸 TFT LCD(1.33 英寸)
· 结构:COG+PCB
· 240x240 点
· IC:ST7789V
· 2.5V ~ 3.3V 电源
· 接口:SPI 串行接口
· 显示颜色:全彩 65K
SAEFDISPALY TFT LCD 显示模块 SFTM130JY-7152AN 通过串行外围接口与其他板连接。它设计有一个 SD 卡插槽,非常方便。显示型号为 a-TFT,显示尺寸为 1.33 英寸,采用高品质驱动 IC 芯片 ST7789V,模块工作更稳定。TFT LCD 屏幕为图形 240xRGBx240 点。 LCD 有效面积为 23.4(长)x23.4(宽)毫米,每个像素的大小为 0.0975x0.0.0975 毫米。
LCD 显示屏非常适合清晰显示文本、图形和图像,屏幕尺寸为 1.3 英寸,并集成 SD 卡读卡器。
产品特点
| Product: | 1.3 Inch TFT LCD |
| Resolution: | 240*240 Dots Resolution |
| Interface: | SPI Serial Interface |
| Optics: | IPS, All Viewing Angles |
| Driving Method: | 1/240 Duty Cycle |
| Outline Dim.: | 27.5(L)x39(W)x11.3(T) (mm) |
| Active Area: | 23.4(L)x23.4(W) (mm) |
| Operating Temp: | -20°C To +70°C |
| Storage Temp.: | -30°C To +80°C |
| Pin Number: | 7 Pins |
| Driver IC: | ST7789 Or Equivalent |
| Compliance: | REACH & RoHS Compliant |
1.3 英寸 TFT LCD 显示屏,带 7 针 SPI PCB 产品图

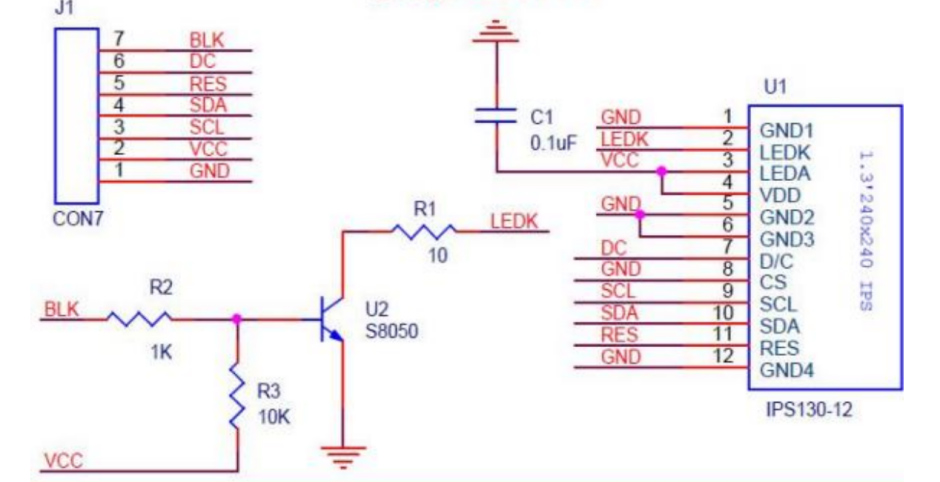
原理图

接口引脚功能
| NO. | PIN NAME | Description |
| 1 | GND | This pin connected to Ground |
| 2 | VCC | Power Supply 2.8V Voltage |
| 3 | SCL | This is Synchronous clock pin |
| 4 | SDA | Serial Data Input |
| 5 | RES | LCM Reset input signal |
| 6 | DC | Command and data pin |
| 7 | BLK | Backlight control pin |
绝对最大额定值

工作条件

交流特性

1.3 英寸 TFT LCD 显示屏,带 7 针 SPI PCB 产品图像


在线留言